industry dynamics
校园资讯
|
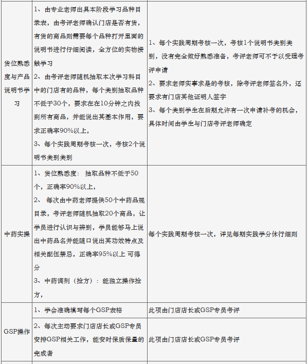
实践管理体系02——周期学习与考核项目细则门店实践一般12-15天为一周期,实践学习在实践单位门店由专业带教老师一对一现场指导,每完成一个周期需进行理论与操作考试,门店实践按阶段进行,不同周期对应实践目标不一样,我们希望孩子每天进步一点点,给她们制定专门的实践考核内容及相关体系,考核成绩与学分匹配,加上校内校外学习期间的个人操行分值最终在全部周期考核完成后,获得个人总学分,实践单位将根据此结果给予相应的岗位及薪资待遇。
门店实践内容以及一周期完成后对学生进行考核的标准如下:
经过半年的门店实践,孩子们不仅可以把理论知识运用到实际工作中,理论与应用相结合,同时也学习一些操作技能,另一个门店实践是孩子职场的初体验,让学生有个职场适应的过程,从学生身份逐步转变成社会职场人意识,待到毕业后更能够适应相应的工作,成为一个社会技能型专业合格的健康顾问。 |




