industry dynamics
校园资讯
|
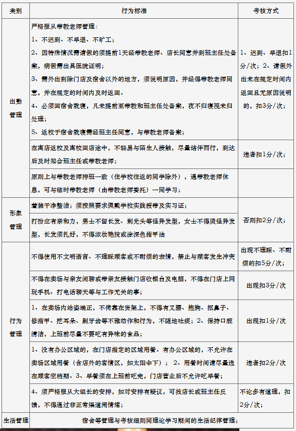
实践管理体系01——学生日常管理细则实践学习期间,学生受双重制度管理,在校由学校进行管理,遵守学生管理规定,在门店由公司人力资源部及门店协调管理,遵守公司门店员工的相关管理规定,具体细则如下:
一、 设置实践班个人操行考核
二、实践班学生日常行为管理结果处理 1、个人修行学分结果处理:
2、学校处分处理:
三、特别管理处理条例: 备注:暂停实践期间将从自律性、个人认识、学习成绩、整体状态四个方面进行评价,达到合格标准经学生处及公司人力资源部批准可恢复实践学习;如在规定的时间未达到恢复标准,将继续暂停七天的实践,如七天之后仍达不到恢复标准或连续停止实践两个周期,将终止实践资格,学校另行安排校外实践学习;
长沙市湘麓中等职业学校 |





