一、个人学分修行办法:
学生实践为5个半月,总共分为6个实践周期,6个周期的学分总分共计800分,其中:第1周期为100分/周期,第2--6周期为120分/周期,总复习周期为100分/周期,具体评定办法如下:

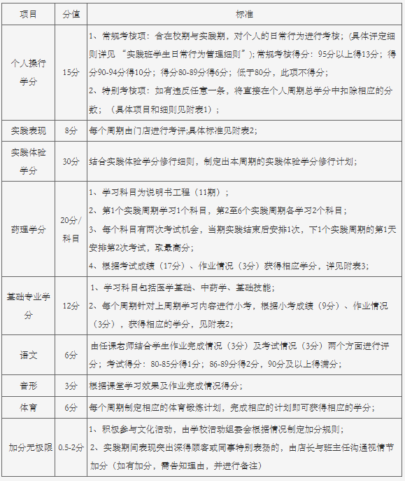
(一)实践周期学分修行办法:

(二)总复习周期学分修行办法:

(三)个人考核结果管理:
1、毕业标准:
(1)个人总学分不低于400分且药理 专业学分不低于110分的学员,可颁发毕业证书;
(2)低于110分者,视为成绩不合格,要求在实习年度继续参加补考,修得相应学分后方可颁发毕业证;
(3)实践学习过程中发生重大违纪造成严重影响者,由学校知会家长,原则上不予毕业。
2、实践结业证颁发标准(必须同时符合以下标准):
(1)个人修行总学分不低于600分;
(2)药理 专业学分不低于260分;
(3)实践体验学分不低于140分。
3、奖学金评定:
(1)达到结业条件的学生方有资格参加奖学金评定;
(2)凡有下列情况之一的,取消奖学金评奖资格:
A、未经请假私自逃学的(含实践期);
B、考试有作弊或违反考场纪律的;
C、违反学校纪律,有通报批评及以上处分的;
D、门店实践期间与顾客或同事发生激烈冲突者。
(3)奖学金根据个人评价得分的年级内排名设定四个等级:

4、特别说明:
(1)实践结业后,学校推荐实习单位,如达不到毕业标准或实践结业标准的学生可申请在继续在实习单位休满学分,达到相应要求后,学校亦可同样的颁发相关证件;
(2)学生学分将作为公司安排上岗定薪的重要参考依据;

二、班级PK方案
一、优秀班级:本届实践班分为两个班级,两个班级进行PK,看看哪个班级更优秀吧!
1、优胜班级:
(1)每两个周期评选1次,根据班级成员平均学分进行评选,并颁发流动红旗。
2、学期优秀班级:
学期末时计算两个班级个周期得分的平均分,平均分高者为优秀班级,获得奖金200元!
附表1:学分个人操行分特别考核项目(暂定):

附表2:实践表现评价细则:

附表3:药理、中药 医基 基础技能学分得分对应表:

长沙湘麓中等职业学校
2016年1月15日